Instance Verification Kit (IVK)
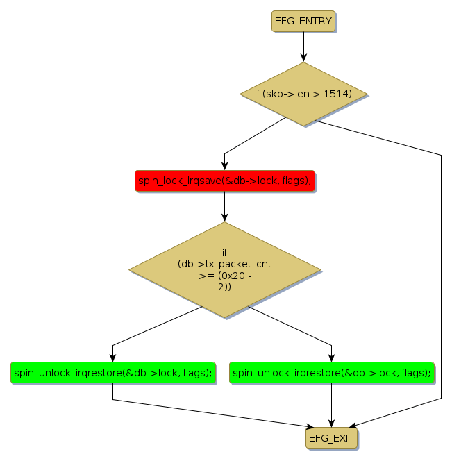
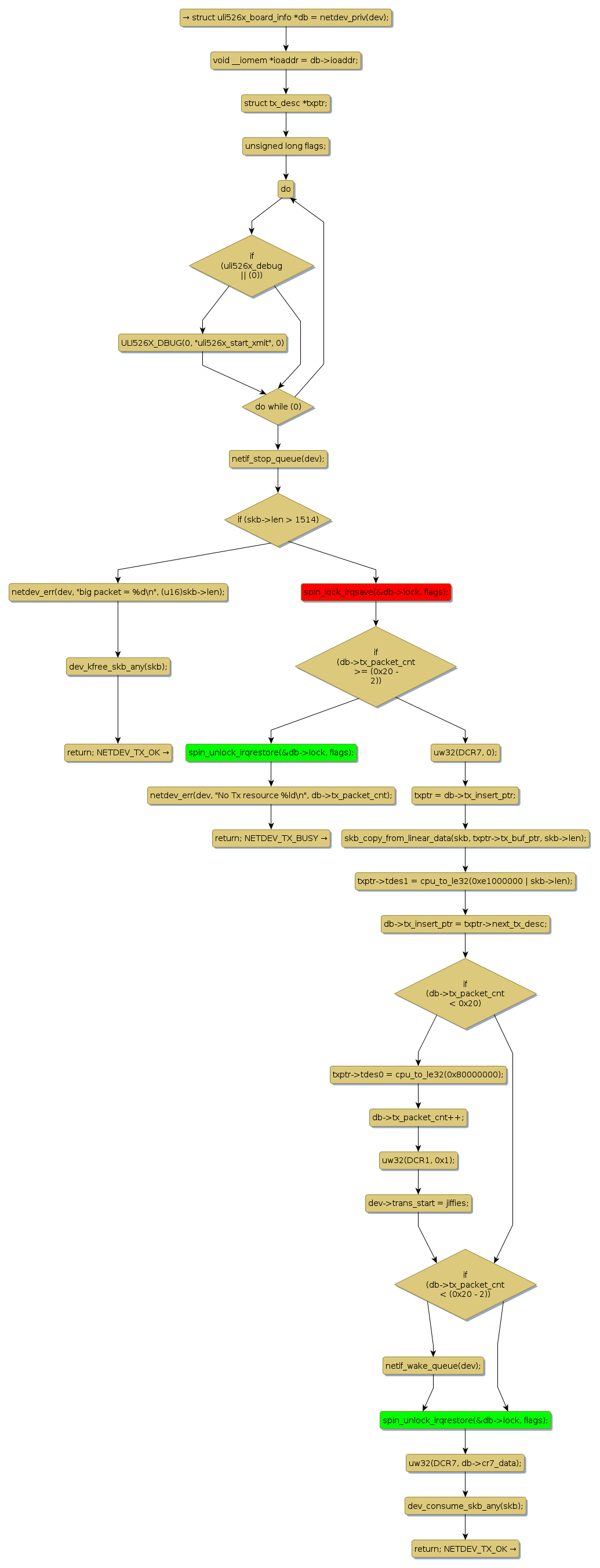
spin lock @ [17785+36+/linux-3.19-rc1/drivers/net/ethernet/dec/tulip/uli526x.c]
Instance Signature: lock
|
The Matching Pair Graph:
|
|
Function Name
|
Control Flow Graph (CFG)
|
Events Flow Graph (EFG)
|
Source Correspondence
|
|
uli526x_start_xmit
|
|
|
[17306+18+/linux-3.19-rc1/drivers/net/ethernet/dec/tulip/uli526x.c]
|